1、在运行过程中如果发现污泥发白
产生原因:(1)、缺少营养,丝状菌或固着型纤毛虫大量繁殖,菌胶团生长不良;(2)、PH值高或过低,引起丝状菌大量生长,污泥松散,体积偏大;
解决办法:(1)、按营养配比调整进水负荷,氨氮滴加量,保持数日污泥颜色可以恢复。(2)、调整进水pH值,保持曝气池pH值在6~8之间,长期保持PH值范围才能有效防止污泥膨胀。
2、在运行过程中如果发现污泥发黑
产生原因:曝气池溶解氧过低,有机物厌氧分解释放出H2S,其与Fe作用生成FeS
解决办法:增加供氧量或加大回流污泥,只要提高曝气池溶解氧,10多小时左右污泥将逐渐恢复正常。
3、化验过程中污泥过滤困难或出水色度升高
产生原因:缺乏营养或水温过低,污泥生长不良,大量污泥解絮
解决办法:增加负荷均衡营养,提高水温,改善污泥生长环境。
4、曝气池内产生大量气泡
产生原因:进水负荷过高,冲击负荷较大,造成部分污泥分解并附着于气泡上使气泡发粘不易碎,因此水面积存大量气泡。
解决办法:减少进水,稍微加大回流污泥量,稳定一段时间后气泡减少系统逐渐正常。
5、曝气池产生茶色或灰色泡沫
产生原因:污泥老化,泥龄过高,解絮后的污泥附于泡沫上
解决办法:增加排泥,逐渐更新系统中的新生污泥,污泥的更新过程需要持续几天时间,期间要控制好运行环境,保证新生污泥有较强的活性(保证溶解氧在1.0~3.0内的稳定水平,营养物质比例要均衡,适当投加营养盐)。
6、沉淀池有大块黑色污泥上浮
产生原因:(1)、沉淀池有死角,局部积泥厌氧,产生CH4、CO2,气泡附于污泥粒使之上浮,出水氨氮往往较高;
(2)、回流比过小,污泥回流不及时使之厌氧
解决办法:(1)、若沉淀池有死角,可以保持系统处于较高的溶解氧状态问题可以得到缓解,根本解决需要对死角进行构造上的改造才能实现。
(2)、加大回流比,防止污泥在沉淀池停留时间太长。
7、沉淀池泥面过高,并且出水悬浮物升高
产生原因:(1)、COD过高,有机物分解不完全影响污泥沉淀性能,沉降效果变差。
(2)、COD过低,污泥缺乏营养,耐低营养细菌增多絮凝性能变差。
(3)、污泥泥龄较长,系统中污泥浓度过高并且污泥结构松散不易沉降。
(4)、水温过高使小分子有机物增多,菌胶团吸附过多有机物造成污泥解絮。
解决办法:(1)、降低负荷减少进水COD总量,提高溶解氧使污泥性能逐渐恢复。
(2)、增加进水量控制在合适的范围,保持较高溶解氧状态一段时间抑制低营养细菌继续增加。
(3)、加大剩余污泥排放量,将系统污泥浓度控制到合理范围内。
(4)、降低曝气池中的水温,控制好溶解氧水平,一段时间后污泥可恢复正常
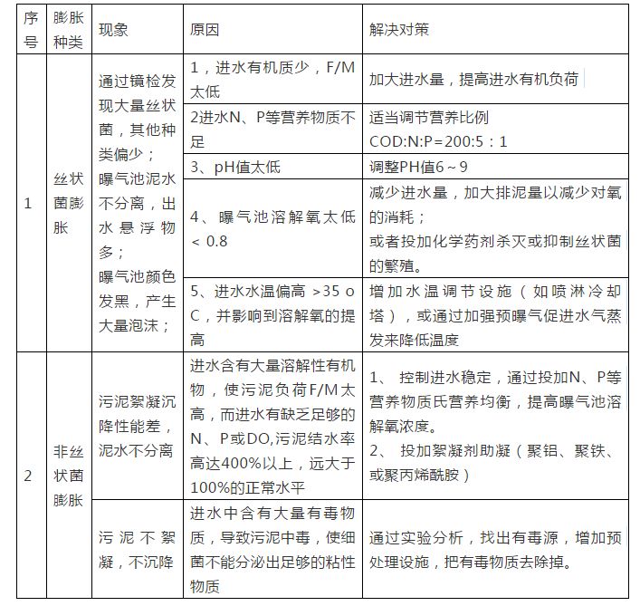
8、污泥膨胀
在活性污泥系统中,有时污泥的沉降性能转差、比重减轻、体积增大,污泥在沉淀池沉降困难,严重时污泥外溢、流失,处理效果急剧下降,这种现象就是污泥膨胀。污泥膨胀是活性污泥系统最难解决的问题,至今仍未有较好的解决办法。
(1)下表是在实际运行过程中总结出来的运行对策一览表:
(2)通过调整工艺运行措施控制污泥膨胀的方法
调整运行工艺控制措施,对工艺条件控制不当产生的污泥膨胀非常有效。
具体方法有哪些?
①调试工作前的先决条件
调试前的先决条件包括全部机械设备和仪表在调试工作进行之前已经进行初步调试,并确认可投入使用;所有的构筑物和工艺管道均已经清理完毕;各构筑物均已经进行闭水试验,经过监理方和各方同意验收;各构筑物经过初期的清水试验,确认构筑物能满足设计要求。
②确定调试过程中需要培育的菌种
通过对以往污水处理的经验,活性污泥法主要菌种为细菌和有关的微生物,培育菌种的菌源采用活性污泥或者采用化粪池污泥,或者直接使用人类粪便污水作为菌源;此处采用人类粪便污水,通过车辆运输加入到接触池中作为菌源。加入的菌源要求不存在对微生物有害作用的重金属物质。
③初步向池内投加污水
首先向池中加入一定量的污水,加入的污水要求有适当的有机物浓度,它们是微生物的食源,如果营养不够,就要加入无机盐(氨盐,氮盐)补充营养。
④ 投加菌种污泥
在污水进入池内后加入含有菌种的人类粪便污水,边加入边曝气,观察污水的水质情况,直到污水中出现絮状物质,证明污泥有了活性,可以停止曝气,等待微生物的静态生长,然后加大污水的加入量。
⑤进一步加大污水的加入量
在上次加入污水量的基础上,加大污水的投加量,加入污水后进行曝气,重复上面的步骤。在进行调试的过程中,要求随时观察水质的变化情况,对出现的问题随时处理,否则将对微生物产生很大的影响。
⑥加大污水量达到设计要求
由于通过前期的培育,池中有了大量的微生物,可以将污水加至设计水位,重复上面的曝气步骤,直到达到想要的结果,查看池中水质分布情况和填料上膜的生长情况,针对性进行下部工作。
⑦驯化
在达到设计要求后,池中的微生物还不能达到立即进行连续处理的能力,要求进水维持一段时间的间歇运行,直到水中有了大量的微生物和挂膜已经达到一定厚度,完成菌种的驯化,才可以连续进水,连续曝气,不间断的运行。
来源:中微环保